Computer Smps Circuit Diagram

Computer Smps Circuit Diagram. The major feature of smps is the elimination of physically massive power transformers and other power line magnetic. Simple circuit diagram of switched mode power supply.

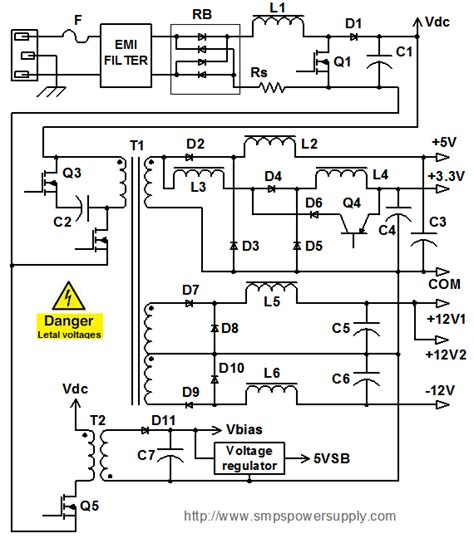
AT and ATX PC computer supplies schematics
AT and ATX PC computer supplies schematics from danyk.cz

Web smps operation diagram. Circuito do carregador de bateria smps 12v 5 amp. Electronics atx smps power supply.

The Major Feature Of Smps Is The Elimination Of Physically Massive Power Transformers And Other Power Line Magnetic.


Before going to circuit diagram it is necessary to understand the operation of smps. Web circuit diagram of smps power supply. Web since pc smps provide +3.3v, +5v, and +12v at high ampere (a) ratings as well as some low current negative voltages (blended with plentiful over voltage and short circuit protection) a standard pc smps fit the lab requirements very well.

The Net Result Is Smaller, Lighter Package And Reduced Manufacturing Cost, Reducing Primarily From The Elimination Of The 50 Hz Components.


Electronics atx smps power supply. This type of circuitry is used in a variety of applications, from powering consumer electronics to industrial control systems. Web computer smps circuit diagram with explanation.

The Power Switching Stage Performs The Power Conversion From.


The basic switching converter consists of a power switching stage and a control circuit. As shown in the circuit diagram. By wiring draw | february 25, 2023.

An Smps’s Functionality Is More Complex Than That Of A Linear Regulator, But We Can Break It Down Into Five Stages:


Web computer smps circuit diagram. Switching power supply circuit diagram with explanation. Circuito do carregador de bateria smps 12v 5 amp.

The Diagram Below Shows A Partial Schematic Of A 450 Watt Atx Power Supply.


Web smps, computers, circuit diagram datasheet, cross reference, circuit and application notes in pdf format. Its construction is typical for a modern computer psu with mosfet switches and active power factor correction (pfc). Web an smps schematic uses a combination of transistors and resistors to control the voltage and current.